为紧紧围绕“两个一百年”奋斗目标和实现中华民族伟大复兴中国梦的时代要求,通过发扬一批先进学生社会实践基地和学生志愿服 务、公益劳动,服务他人的事迹,立足莘莘学子淬炼实践能力,厚植 家国情怀的志向,营造全社会共同参与志愿服务和劳动创造生活的育人氛围。2020 年继续举办了“行知上海·礼赞中国”第二届上海市中学生志愿服务、公益劳动风采展示活动。
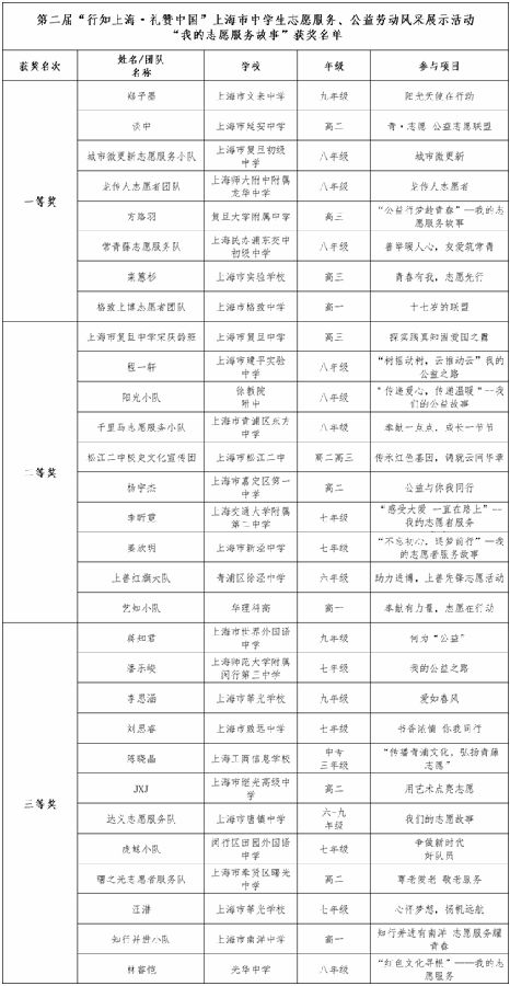
本此活动共收到了近132 组中学生、14 个学生社会实践基地的报名信息。经过初选、复选及现场面试,有30组中学生及9个学生社会实践基地获奖,其中中学生一等奖8组、二等奖10组、三等奖12组;学生社会实践基地金奖4个、银奖5个。
现进行为期一周的公示(3月18日——3月25日)。如对公示结果存有异议,请及时联系组委会,联系电话:61517073。
获奖名单如下:


文章来源:博雅网